Research & Discovery
To better understand ComicHub, its users, and the store’s internal operations, I conducted three interviews: one with the store owner and two with employees familiar with the app from both the retailer and customer perspective. These conversations focused on understanding:
• What got them into comics?
• How do they normally shop for comics?
• How familiar are they with ComicHub?
User Interviews: Behavioral Insights
Insight #2
Average time spent on the app is different for customers and the retailer
Insight #3
Lack of organization is the biggest problem for users
"I remember picking up and reading I actually don't know what the issue is, nor am I really like looking for it, but I probably would have enjoyed it if I see it again. But the first one I remember picking, like actually buying or getting from my own possession, was Name or #49 about a year later, in a $0.99 comic book pack of three, on the cover is Namor and Wolverine fighting. I recognize Wolverine from the cartoons, from the X-Men.
- Owner of Anyone Comics
Project Summary
ComicHub is a platform that provides businesses with an all-in-one solution to run their comic shops from a POS system that can help manage inventory and ordering to a companion app that customers can use to order books, ComicHub aims to streamline the process of purchasing comics and other books for collectors.
Key Challenges » Redefining the experience of using the ComicHub app; Understanding the capabilities of ComicHub within the comic book store ecosystem; Aligning user goals with business goals
Role » Product Designer(UX/UI)

Persona: Store Owner
Persona: Customer
User Interviews: Problem Areas
Problem Area #1
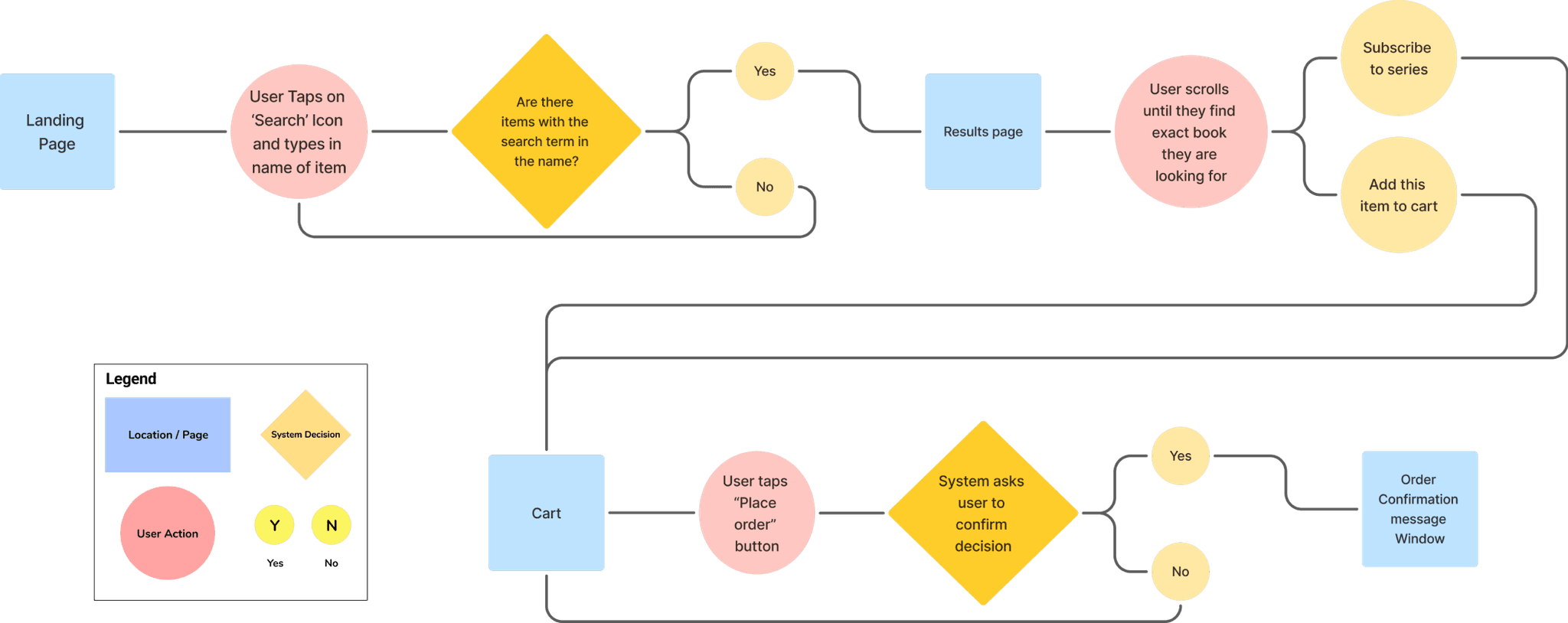
The app’s structure is layered with multiple extra screens that prolong the process of finding products. Users typically spend anywhere from a few seconds to about 10–15 minutes on the app, depending on whether they are searching for something specific or browsing casually. A clear example of this issue is how many taps it takes to access the Search function in the current version of the app.
“Maybe 5 to 10 minutes at most. Not a very long time… but I would say probably about like 5 minutes I'd go on and be like, Oh, I want this thing.”
— ComicHub User

“It's not very intuitive for people less familiar with modern apps… a lot of scrolling and auto population… if you start typing a name, a million things pop up… you have to know exactly what to click and type… For someone easily overwhelmed, it can be difficult to use.”
— Store Employee
Problem Area #3
The app also suffers from technical issues on the backend. From malfunctioning search results to random crashes, these bugs lead to user frustration and can discourage users from continuing to engage with the app.
“I think it just needs better coding… it's just not well made… not a very intuitive app.”
“I know you mentioned there was a customer…who almost decided not to come here anymore because of the app. He had added a lot of books through it and unfortunately the app didn’t speak to our system, so we didn't have those books for him…”
— Store Employee
Change of Focus »After reviewing my comic shop’s website and its ComicHub integration, I shifted focus to create an experience centered on the store itself. The disconnect between ComicHub and the shop’s branding revealed an opportunity to better align both through improved brand integration and high-fidelity design.
In addition to solving usability issues, I used this project as an opportunity to refresh and sharpen my visual design skills.

Key takeaway
how deeply an app can shape a business » What started as a UX/UI redesign became an exploration into how deeply ComicHub influences different areas of a business. It reminded me of the importance of connecting the dots not just for users, but for the business as well. When a solution benefits customers, the business often benefits in equal measure.
Personal takeaway
how deeply an app can shape a business » What started as a UX/UI redesign became an exploration into how deeply ComicHub influences different areas of a business. It reminded me of the importance of connecting the dots not just for users, but for the business as well. When a solution benefits customers, the business often benefits in equal measure.




















